三、校外调剂B类
为进一步改善生源结构,促进学术交流,学校利用国家下达的计划增量调剂部分优秀考生,数量有限,额满为止,我院各专业均接收部分调剂考生。
(一)第二志愿校外调剂B类要求考生须满足以下条件:
1. 须满足“二志愿校外调剂A类条件”中1-4的各项规定。
2. 本调剂考生须符合我院各专业复试分数要求,考生本科毕业专业应与调剂专业相同或者相近,报考专业及调剂专业一致。
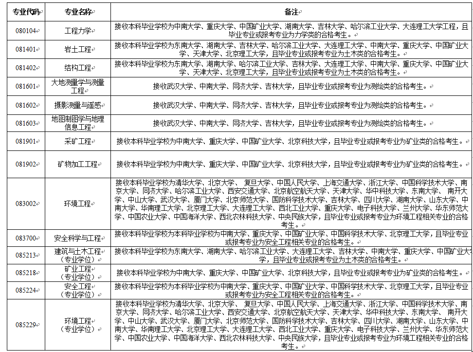
(二)对毕业(报考)院校及专业的具体要求:
1. 各学科(专业)校外调剂的具体条件
(三)报名程序及安排
请符合条件的考生到研究生院调剂意愿征集系统http://219.216.96.99/neutj/login_logout.do#报名。学院依据考生报名情况组织复试,具体的复试时间和安排另行通知。
资源与土木工程学院
2016年3月16日